时间:2023-07-20 15:21

大脑神经网络是由数目庞大,形态、特性各异的神经元通过突触连接构成复杂结构,是大脑行使认知、情感、记忆、想象等活动的结构基础。揭示大脑神经网络的结构,是理解大脑处理信息机制的基本前提。
目前神经环路示踪病毒工具是解析脑连接图谱的重要工具,但相对于逆行神经示踪剂的进展,顺行示踪剂的开发还远远落后。基于1型单纯疱疹病毒H129株的不同改造菌株已广泛用于不同神经环路的顺行示踪,然而它们具有强烈的神经元毒性,限制了它们进一步的功能连接应用。
研究概述
近日,病毒学国家重点实验室罗敏华课题组在《Nature Communications》发表了题为“An HSV-1-H129 amplicon tracer system for rapid and efficient monosynaptic anterograde neural circuit tracing” 的研究论文。该研究基于HSV-1 H129扩增子与H129-dTK-T2进行多轮病毒遗传改造,研发出标记亮度高、实验周期短(5天)、操作简单(1次病毒注射)、标记的下游神经元无/低毒性的新型顺向跨单级示踪工具系统H129Amp。

图1:H129扩增子衍生的顺行单突触示踪系统:H129Amp-CTG示踪工具系统[1]
H129Amp示踪系统以H129-dTK-T2-pacFlox作为辅助病毒,H129扩增子作为示踪病毒。示踪病毒H129Amp含多拷贝串联的标记基因(靶基因),可快速、高效表达靶标蛋白;同时辅助病毒提供病毒蛋白,包装出H129Amp子代病毒顺向跨单级传播到下游神经元,达到顺向跨单级神经元高效标记。H129Amp示踪病毒不含任何病毒毒性基因,对下游神经元无/低毒性。除基因组不同外,辅助病毒与示踪病毒结构和感染特性一致,可混合后同时注射,实现1次病毒注射,5天内快速、高亮、无毒性标记下游神经元(图2),实现功能性示踪的突破。

图2:H129Amp-CTG示踪工具系统顺向跨单级示踪AC下游脑区[1](a. 投射脑区简图;b.病毒注射时间轴;c-d. 注射位点代表性标记图;e-i. 代表性下游示踪结果。)
与传统示踪工具相比,H129Amp示踪系统优势包括:1)标记亮度高,不需要免疫染色放大信号;2)实验周期短,由30天缩短至5天,大大缩短了实验周期;3)操作简单和避免空间错位,单次病毒注射替代了原来的2次序贯性(第1、21天)病毒注射,简化了操作,避免了2次注射导致的空间错位,提高了重复性和标记效率;4)下游神经元无/低毒性,可进行功能研究、顺向跨两级研究等。
另外,该团队先后对HSV-1 H129株进行改造开发了系列的顺行跨单级示踪病毒,首次报道的顺向跨单级示踪工具H129-dTK-tdT表达较弱,需要免疫组化放大信号实现可视化;随后进一步增加tdTomato基因拷贝数,开发H129-dTK-T2,提高标记亮度,优化了生产和应用工艺。

图3. H129-dTK-T2示踪OB下游脑区[2](A.病毒注射时间;B. 相投射脑区简图;C. 注射位点代表性标记图;D-F. 代表性下游示踪结果)
为进一步提高标记强度,开发了高亮度的顺向跨多级示踪工具H129-G4,该病毒携带2xGFP和2xmGFP,多拷贝GFP荧光强度高,可高效、快速的标记神经元,并足以展示神经元树突棘等细节,为首先一个与fMOST联用的顺向示踪工具。
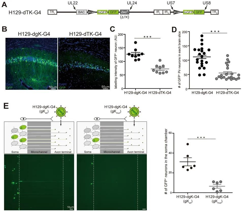
为增强顺向跨单级示踪工具的标记强度和效率、缩短示踪时间、并降低其末端吸收,该团队敲除了只影响病毒传播而不影响病毒复制的晚期结构基因gK,同时构建突变型 gK 表达的细胞系(Vero-gKmut),在该细胞系中包装出突变型 gK 囊膜化的顺向跨单级示踪工具 H129-dgK-G4。gK突变后H129-dgK-G4比H129-dTK末端吸收降低了77%(图4E),同时病毒在标记的下游神经元内可复制,积累荧光标记蛋白,比H129-dTK-G4标记荧光强度提高了1.76倍、标记下游神经元数量提高了2倍(图4B-D)。总之,H129-dgK-G4展示了更高标记强度和示踪效率、更特异的顺向标记特性、缩短了示踪时间。

图4. H129-dgK-G4标记强度高、末端吸收低 [3](A.H129-dgK-G4基因组结构示意图;(B-C). H129-dgK-G4和H129-dTK-G4的标记亮度比较;C. H129-dgK-G4与H129-dTK-G4标记神经元荧光强度统计;D. H129-dgK-G4和H129-dTk-G4的顺向跨突触标记效率比较;E、H129-dgk(wt)-G45H129-dgK(mut)-G4神经元末梢吸收比较
总结
综上所述,该团队对HSV进行多轮病毒遗传改造及结构优化,结合布林凯斯的生产平台,大规模生产低毒、高效的系列跨单级示踪病毒,为包括中枢神经系统等多种系统疾病的功能环路研究提供了新选择。
产品列表

备注: TK/gK/gD敲除的 HSV需与携带TK/gK/gD元件的腺相关病毒联用,实现HSV顺向跨单级示踪。HSV标红病毒均由中国科学院武汉病毒研究所罗敏华老师团队授权
参考文献
[1] Xiong, F. et al. An HSV-1-H129 amplicon tracer system for rapid and efficient monosynaptic anterograde neural circuit tracing. Nat Commun 13, 7645 (2022).
[2] Yang, H. et al. HSV-1 H129-Derived Anterograde Neural Circuit Tracers: Improvements, Production, and Applications. Neurosci Bull (2020).
[3] Yang, H. et al. A novel H129-based anterograde monosynaptic tracer exhibits features of strong labeling intensity, high tracing efficiency, and reduced retrograde labeling. Mol Neurodegener 17, 6 (2022).
