小布速报|星形胶质细胞α4-nAChR信号通路调控时间关联记忆

时间:2023-07-07 13:43

研究背景

动物具有将经历的事件与时间联系起来的能力,借此形成时间关联记忆(temporal association memory),以创建复杂的、连贯的认知体验。时间关联记忆是记忆中的时间要素,它有助于指导动物行为,使其做出正确的预测和抉择,对动物生存来说至关重要。



乙酰胆碱神经调质系统在时间关联记忆的形成中发挥着至关重要的作用。位于大脑基底前脑的胆碱能神经元在连续的两个关联事件的时间间隔期间呈持续激活状态,抑制其活动或其在海马的信号传递则分别能损伤时间关联记忆的细胞表征和行为学表现。但是乙酰胆碱具体的作用位点及细胞学机制仍不清楚。



在此背景下,一个重要的问题是海马如何感知乙酰胆碱并调控时间关联性记忆形成?除了神经元,海马存在数目众多的星形胶质细胞。众所周知,星形胶质细胞具有平衡、代谢及支持等类似管家的功能。然而,近年来的研究表明星形胶质细胞能够通过其自身精准的Ca2+活动破译神经信号,继而通过释放各种胶质递质反转过来影响神经元活动,以主动的方式参与对突触生理和认知功能的调控。重要的是,海马星形胶质细胞表达不同亚型的乙酰胆碱受体,暗示乙酰胆碱信号可直接作用于星形胶质细胞



研究概述

2023年6月22日,中国科学院精密测量科学与技术创新研究院徐富强/李琴研究团队在Cell Reports上发表了题为“Astrocytic α4-containing nAChR Signaling in the Hippocampus Governs the Formation of Temporal Association Memory”的研究论文。研究发现海马星形胶质细胞可通过α4-nAChRs感知乙酰胆碱,呈现增高的Ca2+水平,并最终通过控制NMDAR协同激动剂D-serine水平继而调控时间关联记忆的形成。该研究揭示了时间关联记忆形成的新的调控机制。此外,鉴于α4-nAChRs与老年痴呆症注意缺陷多动障碍(ADHD)密切相关,研究结果也将为这些神经疾病的病理基础和治疗提供新的见解。


99草草国产熟女视频在线

研究结果



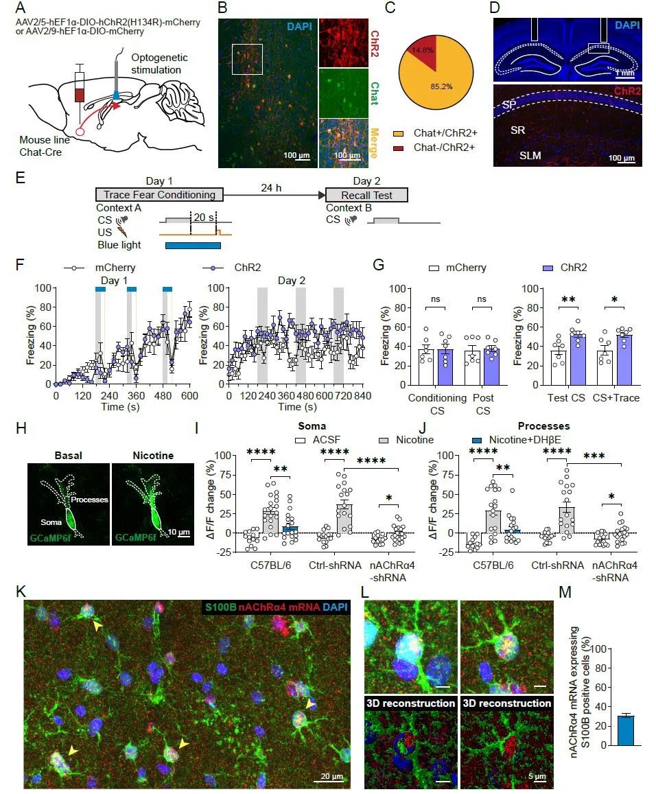
01 海马星形胶质细胞通过α4-nAChRs感知乙酰胆碱信号

首先利用光遗传学技术结合时间关联的条件性恐惧行为学范式探究了内源性释放的乙酰胆碱对时间关联记忆的调控作用。研究发现,光遗传激活基底前脑胆碱能神经元到海马的投射能够促进时间关联恐惧记忆的形成。接下来检测了星形胶质细胞对乙酰胆碱的感知。利用体外Ca2+成像,发现海马星形胶质细胞可以响应尼古丁,并且此种响应可被α4-nAChRs拮抗剂和α4-nAChRs下调所抑制,暗示海马星形胶质细胞可通过α4-nAChRs感知乙酰胆碱。此外,基于原位杂交和免疫组化,研究人员发现31%±6.04%的海马星形胶质细胞表达α4-nAChRs(图1)。





99草草国产熟女视频在线
图1. 乙酰胆碱对时间关联记忆的调控及星形胶质细胞对乙酰胆碱的感知



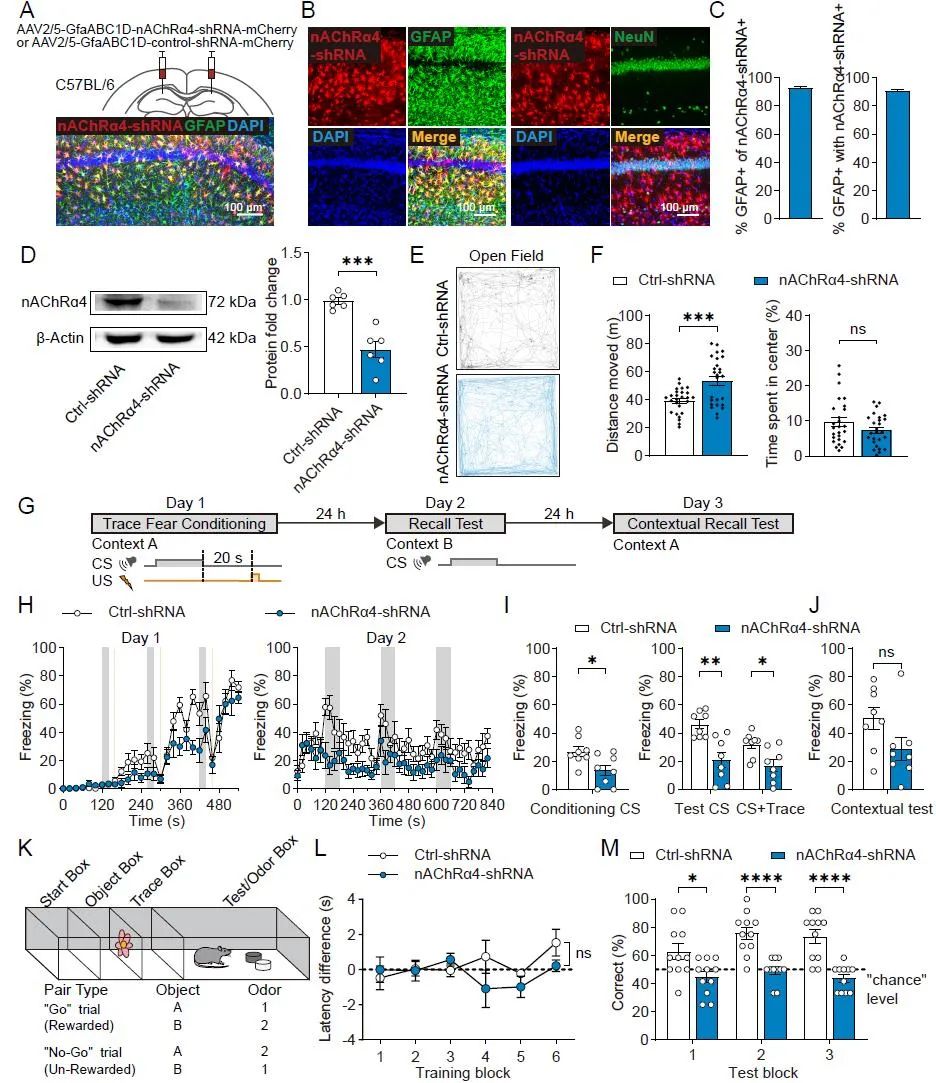
02 海马星形胶质细胞α4-nAChRs下调损伤时间关联记忆



进一步探究星形胶质细胞α4-nAChRs在时间关联记忆形成中的生理作用。利用RNA干扰技术,发现特异性下调海马星形胶质细胞α4-nAChRs引起时间关联恐惧记忆和时间关联奖赏记忆损伤(图2)。



99草草国产熟女视频在线
图2. 星形胶质细胞α4-nAChRs下调损伤时间关联记忆



03 海马星形胶质细胞α4-nAChRs下调降低TA-CA1 LTP



为检测星形胶质细胞α4-nAChRs调控时间关联记忆形成的细胞学机制,研究了星形胶质细胞α4-nAChRs下调对内嗅皮层到CA1直接投射通路(temporoammonic (TA)-CA1)突触传递及突触可塑性的影响。研究发现,星形胶质细胞α4-nAChRs下调对TA-CA1基底突触传递和短时突触前可塑性均无影响,但可显著性降低TA-CA1长时程突触可塑性增强LTP(图3)。



99草草国产熟女视频在线
图3. 星形胶质细胞α4-nAChRs下调导致时间关联性记忆相关环路突触可塑性损伤



04 星形胶质细胞通过影响NMDAR协同激动剂D-serine水平调控时间关联记忆



星形胶质细胞最终通过释放胶质递质来影响突触可塑性和认知功能。鉴于NMDAR协同激动剂D-serine在时间关联记忆中的作用,研究人员检测了α4-nAChRs介导的星形胶质细胞激活是否通过释放D-serine影响突触可塑性及时间关联记忆。利用NMDAR-fEPSP电生理记录,发现星形胶质细胞α4-nAChRs下调导致TA-CA1突触D-serine水平显著性降低。而补充D-serine则能营救星形胶质细胞α4-nAChRs下调引起的时间关联记忆和TA-CA1 LTP损伤(图4)。



99草草国产熟女视频在线
图4. 星形胶质细胞α4-nAChRs通过控制NMDAR协同激动剂水平调控时间关联记忆


总结

本研究发现了尼古丁型胆碱能信号在时间关联记忆形成中的重要生理作用,揭示了乙酰胆碱神经调质系统调控时间关联性记忆的关键细胞学机制。此外,发现星形胶质细胞Ca2+信号与记忆形成存在因果性关系,从概念上突出了星形胶质细胞Ca2+信号对认知功能的调控
  • 关于我们
  • 订阅信息

深圳光明新区 • 卫光生命科学园
武汉经济开发区 • 华中智谷

189-7121-6876

(节假日均可接听)

联系我们

关于布林凯斯

是以基因治疗、互助研发为主营业务,
病毒为现阶段重要载体工具的科研企业
  • 99草草国产熟女视频在线

    创新诚信

  • 99草草国产熟女视频在线

    安全可靠

  • 99草草国产熟女视频在线

    品质保障

查看更多
时间:2023-07-07 13:43来源:未知 作者:admin8 点击: