时间:2023-03-17 15:28
我国乙肝、丙肝、酒精肝等肝炎肝病发病率逐年上升,人民健康面临严重威胁,饮酒过量,可伴发急性酒精中毒性肝炎。成熟的水果和花蜜中的单糖是许多动物的丰富热量来源,但是食用发酵的水果和花蜜的动物将面临着暴露于乙醇和醉酒等有害因素的风险,从而丧失行动能力和判断力。
成纤维细胞生长因子 21(FGF21)是一种由肝脏中各种代谢应激诱导的激素,包括饥饿、蛋白质缺乏、单糖和乙醇。在人类中,乙醇是迄今为止所研究最有效的 FGF21 诱导剂。已有研究表明,FGF21 能抑制人们对乙醇的偏好,防止酒精引起的肝损伤。因此,FGF21 在抵御乙醇暴露的有害后果方面起着广泛的作用。
德克萨斯大学西南医学中心的联合高级研究作者Steven Kliewer研究团队,于3月7日在《Cell Metabolism》杂志上在线发表题为“FGF21 counteracts alcohol intoxication by activating the noradrenergic nervous system”的研究论文,该研究报道成纤维细胞生长因子21 (FGF21)可以保护小鼠免受醉酒引起的平衡丧失,帮助恢复扶正反射。

帮助“醉酒”小鼠恢复意识和协调能力
研究人员通过给野生小鼠和全身性Fgf21敲除鼠(Fgf21-/-)口服乙醇,检查小鼠的扶正发射,探究 FGF21 在醉酒觉醒中的作用,结果发现 Fgf21-/- 小鼠比 WT 小鼠需要更长的时间来恢复扶正反射,说明 FGF21 可以帮助醉酒后小鼠意识和协调能力恢复,而不影响乙醇的分解代谢。在肝细胞特异性 Fgf21 敲除鼠(Fgf21Alb)和神经元特异性Klb敲除鼠 (KlbCamk2a)中研究发现,肝源性FGF21能通过作用于其在神经系统中的受体,加速扶正反射恢复。腹腔注射注射药物 FGF21 治疗,在野生小鼠和 Fgf21-/- 小鼠中均刺激醉酒唤醒,而在 KlbCamk2a 小鼠不发挥作用。另外,FGF21 并没有刺激小鼠从氯胺酮、地西泮和戊巴比妥这几种镇静剂中恢复过来,说明 FGF21 对乙醇有选择性。

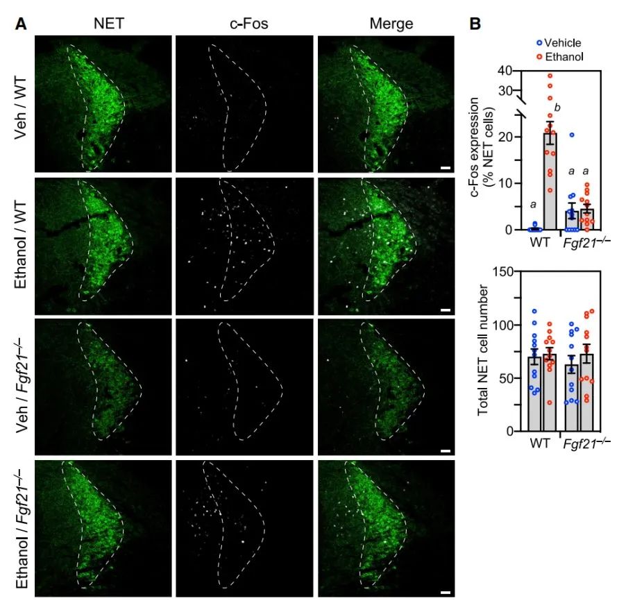
已有研究表明,乙醇可以激活蓝斑(LC)中的神经元,LC 是中枢大部分NE合成脑区。此外,多巴胺 β-羟化酶(Dbh酶)敲除小鼠不能合成 NE,使乙醇诱导扶正反射丧失后的恢复时间延长,而乙醇分解代谢没有任何变化,与 Fgf21-/-小鼠中观察到的反应相似。生理性 FGF21 是否与乙醇诱导 LC 中去甲肾上腺素能神经元的激活有关呢?研究人员进一步对 LC切片进行 c-Fos 和 NE 转运体(NET)的免疫染色,结果显示乙醇能诱导WT小鼠NET+ LC神经元中 c-Fos 表达增强,值得注意的是,这种情况在 Fgf21-/-小鼠中完全不存在。结果证明,FGF21 是乙醇激活 LC 中去甲肾上腺素能神经元所必需的。

直接作用于去甲肾上腺素能神经元,刺激醉酒唤醒
为了探究 FGF21 刺激醉酒唤醒是否必须要有去甲肾上腺素能神经元参与,研究人员采用了基因敲除和药物抑制方法。建立一个 DBH 不在 LC 中表达,但是在肾上腺髓质表达的小鼠模型(DbhCamk2a),选择性地消除神经元中NE的产生,这些敲除小鼠对 FGF21 对扶正反射的药理作用完全耐受。用 DSP-4 预处理 WT 小鼠,也能消除了 FGF21 对扶正反射的作用。FGF21 的抗中毒作用分别被选择性的 a1- 和 b- 肾上腺素能受体拮抗剂哌唑嗪和普萘洛尔所阻断。这些遗传和药理学数据表明,FGF21 通过激活神经系统中的去甲肾上腺素能神经元来刺激觉醒。
接下来,建立 Klb 基因敲除小鼠模型,选择性地破坏去甲肾上腺素能神经元中的 FGF21 的活性,与上述 Dbh 敲除和药物抑制剂研究一致,在 KlbDbh和KlbAAV-Cre小鼠中 FGF21 对扶正反射的作用消失了,刺激 LC 中 c-Fos 表达的能力也被消除。

FGF21 通过直接作用于去甲肾上腺素能神经元来加速小鼠醉酒后扶正反射的恢复,LC 区域 KLB 的缺失改变了 FGF21 醒酒作用。由于 FGF21 受体复合物在其他脑区也有大量表达,如孤束核,还需要更多的研究来剖析其潜在作用机制。FGF21 肝-脑通路可以抵御乙醇诱导的中毒反应,并可能是治疗急性酒精中毒的靶向药物,但是 FGF21 对抗酒精中毒的活性是否在人类也适用,需要更多的研究来确定。
原文链接:
https://www.cell.com/cell-metabolism/fulltext/S1550-4131(23)00041-4
