时间:2021-11-16 14:08

内源大麻素(endocannabinoids, eCBs),包括花生四烯酸甘油酯(2-Arachidonoylgylcerol,简称2-AG)和花生四烯酸乙醇胺(N-arachidonoylethanolamide,简称AEA),是由神经元合成和释放的一类脂类神经调质分子。经典神经递质从突触前末梢释放,激活突触后膜受体;而eCB“反其道而行之”——在突触后神经元释放,逆行性地作用在特定类型神经元突触前膜大麻素受体CB1R(Cannabinoid receptor type 1)上,发挥突触前抑制作用。近二十年来的研究发现,eCB参与大脑多个脑区,包括皮层、海马、纹状体、杏仁核、下丘脑和黑质等,的突触可塑性调节,对维持神经系统的正常功能至关重要,与奖赏行为、能量代谢、学习记忆、睡眠觉醒、情绪等多种生理过程密切相关。内源大麻素系统的调控异常也与神经退行性疾病、癫痫、成瘾、抑郁症和精神分裂症等诸多神经疾病和精神类疾病密切相关。然而,目前缺乏高灵敏度、高时空分辨率的实验手段直接检测在体eCB的动态变化,极大地限制了人们对其在生理和病理状态下重要功能和分子调控机理的研究。
2021年11月11日,北京大学李毓龙实验室在Nature Biotechnology杂志在线发表了题为A fluorescent sensor for spatiotemporally resolved imaging of endocannabinoid dynamics in vivo的研究论文,报道了新型基因编码的内源大麻素探针GRABeCB2.0的开发和在体内外多种场景下的应用。李毓龙实验室自2018年以来,先后开发了针对乙酰胆碱、多巴胺、去甲肾上腺素、腺苷、五羟色胺等神经递质/调质的荧光探针,此次发表的GRABeCB2.0是其又一力作,进一步扩展了GRAB系列荧光探针家族。

在这一工作中,李毓龙实验室运用其先前设计的GRAB探针策略 (GPCR activation-based sensor),基于人源大麻素受体CB1R和循环重排的绿色荧光蛋白cpEGFP开发了eCB探针eCB2.0。在体外培养的HEK293T细胞和原代神经元中,eCB2.0探针均表现出良好的细胞膜定位,对外源加入的大麻素AEA和2-AG有亚微摩至微摩级的亲和度,秒级的动力学响应和高度的分子特异性(图二)。此外,eCB2.0探针不会激活GPCR下游信号通路,表明探针本身对细胞的正常生理活动没有明显影响。

图2 | eCB2.0在HEK293T细胞和原代神经元上的表现
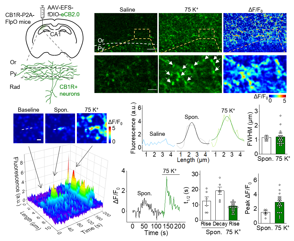
那么,eCB2.0能否用来检测神经元释放的eCB ?作者先从体外培养的原代神经元入手,证明eCB2.0能够检测到电刺激引发的来自神经元的eCB释放。通过药理学方法,作者发现此时神经元释放的eCB类型主要为2-AG。此外,作者还发现,即使不给予电刺激,也能记录到离散分布的直径约为10微米的自发性eCB2.0信号,表明eCB的释放具有特异和局部的特性。在急性脑片这一更接近生理条件的体系中,电刺激和高钾溶液刺激均能引起eCB的释放,其局部释放的特点也再次被验证:eCB2.0能够以单个轴突扣结(bouton),即单个突触的空间分辨率,检测到海马体CB1R阳性神经元上的eCB信号(图三)。

图3 | 急性海马体脑片上由高钾溶液刺激引发及自发的内源大麻素信号具有单个突触的分辨率
基底外侧杏仁核(basolateral amygdala, BLA)是介导恐惧反应和加工厌恶记忆的关键脑区。内源大麻素受体CB1R在此处有高水平的表达。为了研究活体动物在受到伤害刺激时BLA脑区处的eCB动态变化,作者借助AAV病毒在小鼠BLA表达eCB2.0探针并使用光纤记录的手段成功检测到给予小鼠足部电击时的BLA脑区中eCB的信号。另一方面,在海马体CA1脑区,作者使用活体双光子双色显微成像的方式,记录了小鼠跑步时CA1区神经元的钙信号和eCB信号,发现跑步行为总是伴随着CA1神经元的兴奋以及eCB信号的上升,表明eCB2.0探针能够实时检测小鼠在生理条件下(运动过程中)大脑中内源大麻素的动态变化(图四)。

图4 | 小鼠受到足部电击时BLA脑区的内源大麻素信号和小鼠跑步时海马体CA1脑区的内源大麻素信号
当大脑处于疾病状态时,eCB的释放又会呈现什么样的变化呢?过去的研究发现,内源大麻素系统受损的动物易发癫痫。为了探究癫痫和eCB信号的联系,作者构建了癫痫模型小鼠,并借助双光子成像记录了小鼠癫痫发作时的神经元活动和eCB动态。有意思的是,当小鼠被诱导发生癫痫时,海马体CA1区神经元表现出剧烈的钙信号活动并伴随强烈的eCB信号上升;更有意思的是,紧随着癫痫发作后,作者在CA1脑区记录到了沿着水平方向传递的强烈的“钙波”信号和“eCB波”信号。
总而言之,在这项工作中,作者首次实现了对eCB的高时空间分辨率记录,为科学界深入研究内源大麻素在生理和病理条件下的重要功能和调控机理提供了有力的新工具。
值得一提的是,这项研究的合作者美国斯坦福大学Ivan Soltesz实验室借助eCB2.0探针就内源大麻素在大脑中的动态及其在癫痫中的作用进行了更进一步的研究,相关成果同期发表在Neuron杂志上(Farrell et al, 2021)。

图5 | Ivan Soltesz实验室借助eCB2.0探针解析了活体动物海马体内源大麻素信号的分子特性和时空动态。他们发现,相较于正常生理活动时,癫痫引起大量2-AG的释放,而2-AG为长时程的中风样症状提供了基础底物(Farrell et al, 2021)
北京大学生命科学联合中心2021届博士毕业生董傲为本文第一作者,北京大学生命科学学院李毓龙教授为通讯作者。清华大学本科毕业生何凯凯、北京大学博士研究生蔡儒仪、王欢、本科毕业生段佳丽等对文章做出了重要贡献。该工作得到了美国国立卫生研究院David Lovinger实验室、美国冷泉港实验室Bo Li实验室、美国斯坦福大学Jun Ding实验室和Ivan Soltesz实验室等团队的合作,并得到北京大学膜生物学国家重点实验室、北大-清华生命科学联合中心、国家自然科学基金、北京市科委及美国NIH脑计划等机构和经费的大力支持。
更多李毓龙实验室工作详见:http://yulonglilab.org/
// 专 家 点 评 //
刘志杰(上海科技大学教授,大道书院院长,iHuman研究所执行所长)
内源性大麻素系统(ECS)广泛分布在神经系统,由内源性大麻素和其作用受体以及负责合成和降解内源性大麻素的酶所组成,在人类发育期到成年期的各个阶段都起着至关重要的作用。除了主要的大麻素受体CB1和CB2外,近年来的研究还不断发现新的大麻素靶点,在神经系统、免疫系统、心血管系统等处发挥作用。ECS与疼痛、肥胖、成瘾、炎症和其他疾病均密切相关,因而该系统的各大重要组分也均是潜在的药物靶点。
研究ECS离不开合适的工具。然而,受限于技术的匮乏,我们过去无法直接对内源性大麻素进行实时检测,特别是研究在体情况下内源性大麻素的动态与行为的关系。李毓龙教授多年来专注基于GPCR的荧光探针的开发,已经建立起成员丰富的GRAB探针库,实现了对多种神经递质和神经调质分子的检测。在这项新研究中,GRAB-eCB2.0探针展示出良好的性能,在体外培养的细胞、脑片和活体小鼠上均检测到稳定的内源性大麻素信号,为今后解析内源性大麻素在体内的功能开辟了全新的途径。期待他们在今后开发出更多创新的探针。
李晓明(浙江大学教授,长江学者)
我国是种植和使用大麻最早的国家,早期药书《神农本草经》及《本草纲目》中就有关于大麻的医药和保健用途的大量记载,可用于治疗疼痛、癫痫、呕吐等。除了天然存在的大麻素外,研究发现体内也有合成和分泌大麻素物质,被称为内源性大麻素(endocannabinoid, eCB),可以调控情绪、睡眠、食欲等神经活动过程。不管是植物大麻中的四氢大麻酚,还是内源性大麻素eCB,都通过作用于人体中的大麻素受体CB1和CB2来实现信号传递,共同构成内源性大麻素系统。与传统意义上的神经递质不同的是,内源性大麻素eCB并非合成后储存在分泌囊泡内,eCB的合成是一种“按需”的方式,只在需要释放的条件下合成,并立即释放到突触间,然后迅速通过再摄取或者酶降解的方式失活。虽然我们对eCB的生物化学及生理学特征有较多了解,但由于技术的限制,有关eCB在生理和病理条件下是何时、何地以及如何被释放的时空动力学仍不清楚,给eCB系统功能和信息通路的研究和理解带来了极大的挑战。
近日,Nature Biotechnology报道了北京大学李毓龙教授团队自主研发的新型eCB探针---GRABeCB2.0。这一新型探针的原理在于,利用人源性大麻素受体CB1作为探针的骨架,并把对结构变化敏感的绿色荧光蛋白(cpEGFP)嵌入受体,改造后的CB1与eCB结合后会引发构象变化,而构象变化则会被转换为荧光信号,因此可通过检测荧光亮度变化来反映eCB水平的变化。在体外培养的细胞和急性小鼠脑片中,GRABeCB2.0被证实具有亲和力强、灵敏度高、分子特异性、响应速度快等优点。重要的是,结合eCB探针、遗传学以及在体光纤记录等实验,GRABeCB2.0也能很好的动态实时监测小鼠经足底电击、运动以及癫痫处理后的脑内杏仁核和海马eCB水平的变化,表明GRABeCB2.0探针可以被有效地应用于监测活体动物大脑中eCB的“一举一动”。
李毓龙教授自2012年回国,在北京大学生命科学学院建立自己的实验室,所领导的团队是新型神经递质感受器研发领域的先驱。过去数年间专注于神经元通讯的基本结构突触上,一方面致力于发展新型遗传编码的荧光探针,用于在时间和空间尺度上解析神经系统的复杂功能。另一方面,借助先进的工具解析生理及病理情况下神经元的通讯连接。近年来他们已自主研发了可在高时空分辨率上检测乙酰胆碱(Nature Methods, 2020; Nature Biotechnology, 2018)、多巴胺(Nature Methods, 2020; Cell, 2018)、去甲肾上腺素(Neuron, 2019)、腺苷(Science, 2020)、5-羟色胺(Nature Neuroscience, 2021)等神经递质的探针,上述探针已广泛应用于神经环路功能及递质释放调控机理等领域的研究,推动神经递质类“暗物质”研究进入“可视化”研究的新时代。
Pablo Castillo (Albert Einstein College of Medicine, Harold and Muriel Block Chair in Neuroscience)
Seeing is believing. Imagine a molecular sensor that allows you to visualize and characterize the release of an endogenous ligand with a superb spatiotemporal resolution and excellent sensitivity. Based on G protein-coupled receptors (GPCRs) conjugated with a fluorescent protein, Yulong Li and collaborators have successfully developed fluorescent sensors for visualizing the release of several neurotransmitters and neuromodulators in the brain. In a new study published in Nature Biotechnology (Dong et al, 2021), they report a new GPCR activation-based (GRAB) sensor for endocannabinoids (eCBs), GRAB eCB2.0, which can be used to characterize eCB release both in vitro and in vivo. Thus far, eCB release has been indirectly estimated by the functional consequences of eCB binding to cannabinoid receptors. Now, thanks to this new sensor, we can visualize eCB release and address mechanistic questions that will significantly advance our understanding of eCB signaling in the normal brain and in several brain disorders.
俗话说:眼见为实。对分子探针的成像能够实现对特定内源配体的释放进行具有超高时空分辨率和卓越灵敏度的检测和刻画。基于G蛋白偶联受体和荧光蛋白,李毓龙和合作者们在过去成功开发了数个检测大脑中神经递质和神经调质释放的荧光探针。在这项最新发表在Nature Biotechnology(Dong et al, 2021)的工作中,作者们报道了一个新型的基于G蛋白偶联受体激活的(GRAB)探针eCB2.0,用于研究体外和体内情况下的内源大麻素释放。在此之前,内源大麻素的释放是通过检测内源大麻素结合大麻素受体的功能性后果来间接指示的。现在,得益于这个新探针,我们能够直接“看到”内源大麻素并可以尝试解决一些机制性问题,帮助我们大大加深对内源大麻素信号在正常大脑和脑疾病中作用的认识。
