时间:2022-02-08 15:13
神经系统是一套极为复杂又精确的体系,大量的神经元经过特定的连接方式构成庞大的网络,依靠电信号和化学信号传递着海量的信息。精确地在多尺度层次上观测神经网络中的信息流动是我们解析大脑功能的基础。当下最主流的记录特定神经细胞活动的工具是基因编码的钙离子指示剂(GECIs),例如jGCaMP6/7/8 (布林凯斯在售)。GECIs的高表达量、高信噪比和较慢的信号变化使得检测神经元钙活动相对容易实现。但是另一方面,钙信号无法检测单个动作电位的精确时间、无法区分神经元的高频发放、无法响应阈值下的电信号变化,使得我们对能够直接检测细胞膜电位变化的电压探针的需求日益增长。
多个研究团队分别开发出了多种不同类型的基因编码的电压指示剂(genetically encoded voltage indicators, GEVIs),其中基于视蛋白(opsin)构建的GEVIs如Archon1[1]和基于电压敏感结构域构建的GEVI如ASAP3[2]对电压变化的响应最为敏感。前者本身具有亚毫秒量级的快速信号响应,与荧光蛋白或染料融合利用eFRET原理指示电压变化时(如Voltron[3]),还可以进一步增强荧光亮度,从而拥有很高的信噪比,但是受限于视蛋白本身性质,在双光子照明条件下几乎都失去了电压响应能力,难以对深层组织进行活体成像。ASAP系列探针在保有对电压变化的快速响应能力的同时,也支持高信噪比的双光子成像。近日,来自美国哥伦比亚大学的Rafael Yuste研究组就在Science杂志上发表了题为Voltage compartmentalization in dendritic spines in vivo[4]的文章,报道了使用改装后的ASAP探针进行活体成像时观察到的树突棘的电压活动。

图1 | DOI:10.1126/science.abg0501
树突棘是覆盖在神经元树突分支上的棘状小凸起,介导大脑中大多数的兴奋性连接,是学习和记忆的基础。直径约1μm的头部和细长的脖子使得树突棘在结构上将突触从树突干上独立出来,能够将钙离子等一些化学信号区域化,从而介导输入特异性的突触可塑性等功能。在电信号的处理上,树突棘或许也能表现出区域化的特征,使得树突棘上的局域性突触电位不会完全扩散至树突和胞体。双光子光漂白或谷氨酸解笼锁等光学实验或纳米电极等电生理方法曾用于评估树突棘的电区室化程度,但在体生理状态下的树突棘电行为仍待探索。
为了通过光学方法直接观测树突棘的电活动,作者使用了ASAP作为指示探针,同时在ASAP的骨架前端添加了一个PSD95.FingR纳米抗体(nanobody)结构域,以增强ASAP在树突棘上的表达。得到的postASAP探针(突触后膜ASAP)在保有清晰的膜定位的同时,能均匀表达在胞体、树突和树突棘上,在-100至-40mV的阈值下去极化范围内荧光与电压的变化呈线性相关。

图2 | postASAP特征
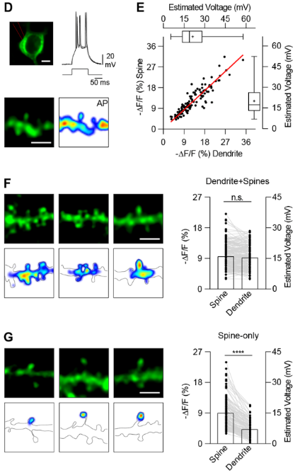
通过胚胎电转的方法将postASAP稀疏表达在小鼠的躯体感觉皮层2/3层神经元上,在进行全细胞电生理记录的同时进行双光子电压成像,发现在吹动小鼠胡须或自发活动期间,树突棘呈现出三种去极化的时空模式:出现动作电位时,树突和树突棘会同步发生同等程度的去极化;没有动作电位、甚至在胞体上记录不到明显的去极化时,部分树突与相连的树突棘仍会同步发生同等程度的去极化;树突棘独立产生去极化,相连的树突干不发生或发生低程度的去极化。

图3 | postASAP指示出spine的三种去极化模式
作者进一步利用光遗传学的方法单独刺激树突棘或树突段,同时观测电位的变化。当只激活一段树突时,在树突和临近的树突棘上能检测到同步同等程度的去极化;只激活树突棘时,相连的树突干的去极化水平比较低,说明电信号在从树突棘传导至树突时会发生衰减,而反向的传导则不会,树突棘在这个过程中体现出类似于二极管的不对称传导特性。

图4 | 双光子光遗传学和体内电压成像
作者借助postASAP首次在体观察到了树突棘的电压信号,为随后树突棘功能验证提供了基础。同时,这些结果在揭示了树突与树突棘去极化时独特的时空模式的同时,也为我们证实了利用双光子技术和基因编码的电压探针对亚细胞结构进行电压成像的可行性。我们期待电压成像能够继续弥补电生理和传统钙荧光成像的缺憾,解答更多的问题。
部分电压探针的参考信息:

Reference:
[1] DOI: 10.1038/s41589-018-0004-9
[2] DOI: 10.1016/j.cell.2019.11.004
[3] DOI:10.1126/science.aav6416.
[4] DOI:10.1126/SCIENCE.ABG0501.
[5] DOI: 10.1038/s41467-021-27444-9
[6] DOI:10.1038/s41586-019-1641-1.
[7] DOI:10.1101/2021.11.09.467909.
[8] DOI: 10.1038/s41467-020-17322-1
[9] DOI: 10.1101/2021.10.21.465345
[10] DOI:10.1016/j.celrep.2018.12.088
内容提供
时冬青 -- 中国科学技术大学
