时间:2022-11-11 15:27
不同的情绪偏好,如乐观和悲观的偏好,经常出现在我们的日常生活中,特别是在不确定的情况下。当面对不确定情况时,乐观的人往往表现出充满热情,并保持良好的期望。然而,悲观的个体总是消极地扭曲对不确定信息的解释,并表现出广泛的回避,这在焦虑和抑郁中尤其明显。
除了遗传性之外,这些对不确定性事件的情感偏见可能受某些经历影响。因此,纠正过度的厌恶泛化和/或提高安全/奖励泛化可能是改善焦虑和抑郁类行为的有效策略。
泛化是生物体在现实世界中处理不确定性的一种基本认知能力。过度的恐惧泛化和奖赏泛化受损与许多精神障碍密切相关。然而,奖赏泛化的神经回路机制及其在类焦虑行为中的作用仍不明确。
2022年9月17日华中科技大学同济医学院王建枝、杨莹课题组在Nature Communications杂志上发表文章发现了奖赏信息泛化的神经环路机制,并揭示该环路在改善焦虑和抑郁类行为中的作用。

1、对不确定信息的高奖赏泛化与pBLACalb1神经元的激活有关
为了研究不确定信息的奖赏泛化,研究人员首先建立了奖赏条件反射(RC)小鼠模型。训练16天后,小鼠能将奖赏性声音线索(2000 Hz)(条件反射刺激,CS)与糖水奖赏联系起来。给模型小鼠一个不确定声音线索(5000 Hz)时,发现小鼠也会鼻触试管,但是次数变少,且第一次触试管的潜伏期更长。根据小鼠鼻触试管的次数将小鼠分成高奖赏泛化(HRG)组和低奖赏泛化(LRG)组。C-Fos染色结果显示,HRG小鼠中与情绪和决策相关的脑区神经元被激活,即pBLA,BMP和IL,且pBLA中的c-Fos信号主要与钙结合素1阳性神经元(pBLACalb1)共定位。总之,这些数据表明,pBLACalb1神经元的激活参与了不确定信息的奖赏泛化。

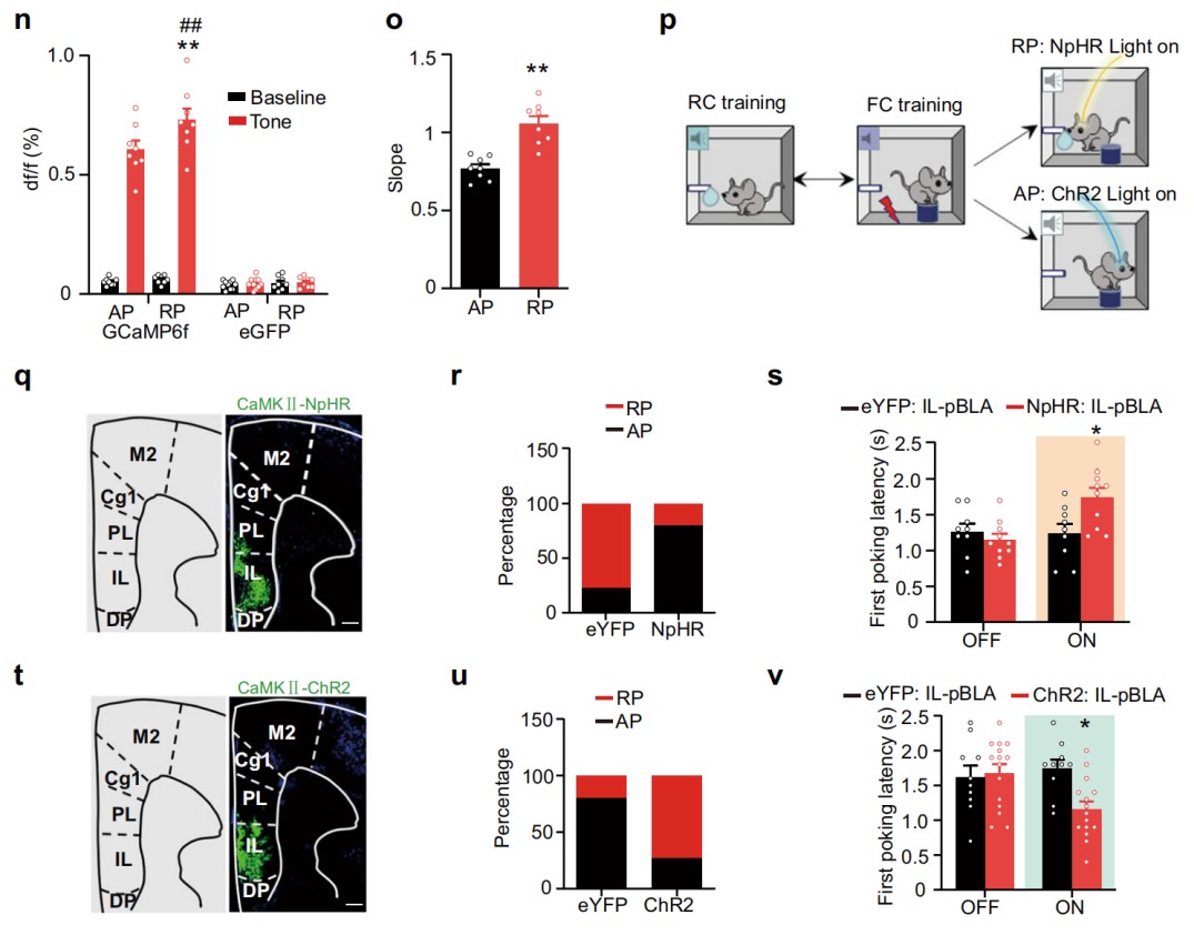
Go/go实验是研究啮齿类动物面对不确定信息时的行为反应。在这个行为范式中,小鼠会接受奖赏条件反射训练(RC)和恐惧条件反射训练(FC)即将脚底电刺激与9000 Hz声音联系起来。给小鼠一个不确定声音线索(5000 Hz)时,50%的小鼠更喜欢鼻触试管(奖赏偏好,称为RP),而45%的小鼠选择踩上平台(厌恶偏好,称为AP)。同样,RP组的pBLACalb1神经元的激活比AP组更显著,而pBLACalb1神经元的数量没有变化。
为了进一步研究pBLACalb1神经元的效价相关激活,研究人员设计了一种社交奖赏来取代Go/go范式中的糖水奖赏,得到的数据进一步证实pBLACalb1神经元参与了不确定信息的奖赏泛化。

2、pBLACalb1神经元调控不确定信息的奖赏泛化
为了研究pBLA神经元,特别是其Calb1阳性神经元在奖赏泛化中的作用,研究人员分别对HRG和LRG小鼠的pBLA和pBLACalb1神经元进行了化学遗传操控。首先将表达兴奋性(hM3Dq)和抑制性(hM4Di)化学感受器AAV病毒注射到C57BL/6小鼠和Calb1-IRES-Cre小鼠双侧pBLA。结果显示,hM4Di-HRG组鼻触试管次数减少,且第一次触试管的潜伏期延长,而hM3Dq-LRG组表现出高频次鼻触试管,且潜伏期短。这些数据表明pBLA神经元,特别是其Calb1阳性神经元在不确定信息的奖赏泛化中发挥重要作用。
接下来,利用光遗传学方法对RP组和AP组小鼠进行操控。在RP组中,激活表达NpHR的pBLACalb1神经元显著延长了第一次鼻触试管潜伏期,表明pBLACalb1神经元在不确定信息的奖赏泛化中必要性。相反,在AP组中,激活表达ChR2的pBLACalb1神经元缩短了潜伏期。这些数据表明,pBLACalb1 神经元是必要的并且足以控制不确定信息的奖赏泛化。

3、IL-pBLA环路输入触发对不确定性的奖赏泛化
为了进一步探索与奖赏泛化相关的神经环路,研究人员利用逆行示踪剂(CTB,霍乱毒素亚基B)、HSV顺行追踪和离体脑切片记录等实验方法,证实IL与pBLA 解剖结构上存在连接,并且IL到pBLACalb1阳性神经元是单突触兴奋性输入。
为了分析自由活动的小鼠在响应不确定线索时IL-pBLA环路的放电活动,研究人员通过将rAAV-hSyn-Cre注射到pBLA,AAV-EF1a-DIO-GCaMP6f注射到IL来支配pBLA神经元。给小鼠一个不确定线索时,RP和AP小鼠的IL-pBLA环路中均检测到钙活性增加,且环路激活出现在鼻触试管行为之前。结果显示,IL-pBLA环路的激活能调控不确定线索的奖赏泛化,并且IL-pBLA环路激活的越快越强,对不确定信息的奖赏泛化就越高。

为了进一步验证光遗传操控IL-pBLA环路是否能调控奖赏泛化,研究人员将AAV8- CaMKIIa-eNpHR3.0-eYFP或AAV8-CaMKIIa-hChR2(H134R)-eYFP注射到IL,并在pBLA中植入光纤,通过光刺激靶向IL-pBLA环路末端。光刺激时,与对照组相比,IL-pBLA-NpHR组的奖赏偏好小鼠鼻触试管次数更少,潜伏期更长,表明通过阻断IL-pBLA输入,奖赏偏好受到抑制。另一方面,光刺激显著增加了IL-pBLA-ChR2组厌恶偏好小鼠对不确定线索的刺激反应,降低了鼻触试管潜伏期,表明通过刺激IL-pBLA输入,对不确定线索的奖赏偏好增加。这些数据表明,IL-pBLA环路控制着不确定信息的奖赏泛化,并触发了奖赏相关的行为。

4、IL-pBLACalb1环路激活可以改善CUMS小鼠的焦虑和抑郁样行为
为了探究奖赏泛化相关的IL-pBLACalb1环路是否以及如何参与焦虑和抑郁样行为,研究人员对CUMS范式进行改进,建立了焦虑/抑郁小鼠模型。矿场实验(OFT)、高价迷宫实验(EPM)和蔗糖偏好实验(SPT)检测小鼠行为学变化,实验数据表明激活IL-pBLA环路足以促进压力恢复,从而改善类似焦虑和抑郁的行为。
为了研究pBLACalb1神经元是否通过IL-pBLA环路介导对焦虑和抑郁样行为的调控。研究人员将AAV8-CaMKIIa-hChR2(H134R)-eYFP和AAV-DIO-hM4Di分别注射到Calb1-Cre-CUMS小鼠的IL和pBLA中,利用光遗传学和化学遗传学来抑制pBLACalb1神经元,同时激活IL-pBLA环路输入。结果表明,pBLACalb1神经元在IL-pBLA环路抑制焦虑和抑郁样行为中是必不可少的。

综上所述,边缘下内侧前额叶皮层(IL)到后基底外侧杏仁核pBLACalb1神经元环路参与了不确定信息的奖赏泛化。激活IL-pBLA输入可以增强奖赏泛化,并以一种依赖于pBLACalb1神经元的激活的方式减少慢性不可预测的轻度应激引起的焦虑和抑郁样行为。这些发现表明,IL-pBLACalb1环路可能是通过奖励泛化促进压力弹性的目标,从而改善类似焦虑和抑郁的行为。
Brain Case
文中提到的相关病毒产品
布林凯斯均可提供
快来联系小布吧
本文未经授权禁止转载
如有需要,可联系小编获取原文
